工业和信息化部、水利部、国家发展改革委、财政部、住房城乡建设部、市场监管总局等六部门近日联合印发《工业水效提升行动计划》,提出到2025年,全国万元工业增加值用水量较2020年下降16%。重点用水行业水效进一步提升,钢铁行业吨钢取水量、造纸行业主要产品单位取水量下降10%,石化化工行业主要产品单位取水量下降5%,纺织、食品、有色金属行业主要产品单位取水量下降15%。工业废水循环利用水平进一步提高,力争全国规模以上工业用水重复利用率达到94%左右。工业节水政策机制更加健全,企业节水意识普遍增强,节水型生产方式基本建立,初步形成工业用水与发展规模、产业结构和空间布局等协调发展的现代化格局。
关于印发工业水效提升行动计划的通知
工信部联节〔2022〕72号
各省、自治区、直辖市、计划单列市及新疆生产建设兵团工业和信息化主管部门、水利厅、水务厅(局)、发展改革委、财政厅(局)、住房城乡建设厅(建设局、建委)、市场监管局(厅、委),各省、自治区、直辖市通信管理局,有关行业协会,有关中央企业:
现将《工业水效提升行动计划》印发给你们,请结合实际,认真贯彻落实。
工业和信息化部
水利部
国家发展改革委
财政部
住房城乡建设部
市场监管总局
2022年6月20日
工业水效提升行动计划
推进工业水效提升,是推动工业用水方式由粗放低效向集约节约利用转变的内在要求,是缓解我国水资源供需矛盾、保障水安全的重要途径,是推动产业转型升级、促进工业绿色高质量发展的有效举措。为深入贯彻落实党中央、国务院决策部署,进一步提高工业用水效率,制定本行动计划。
一、总体要求
(一)指导思想
以习近平新时代中国特色社会主义思想为指导,全面贯彻党的十九大和十九届历次全会精神,深入贯彻习近平生态文明思想,立足新发展阶段,完整、准确、全面贯彻新发展理念,构建新发展格局,坚持“节水优先、空间均衡、系统治理、两手发力”的治水思路,以实现工业水资源节约集约循环利用为目标,以主要用水行业和缺水地区为重点,以节水标杆创建和先进技术推广应用为抓手,以节水服务产业培育和改造升级为动力,优化工业用水结构和管理方式,加快形成高效化、绿色化、数字化节水型生产方式,全面提升工业用水效率和效益,推动经济社会高质量发展。
(二)主要目标
到2025年,全国万元工业增加值用水量较2020年下降16%。重点用水行业水效进一步提升,钢铁行业吨钢取水量、造纸行业主要产品单位取水量下降10%,石化化工行业主要产品单位取水量下降5%,纺织、食品、有色金属行业主要产品单位取水量下降15%。工业废水循环利用水平进一步提高,力争全国规模以上工业用水重复利用率达到94%左右。工业节水政策机制更加健全,企业节水意识普遍增强,节水型生产方式基本建立,初步形成工业用水与发展规模、产业结构和空间布局等协调发展的现代化格局。
注:1.2020年单位产品取水量为全国平均值,由相关行业协会及研究单位测算。
2.2025年相关目标均为预期性指标,不做约束性考核,各地区可结合实际设置目标。
二、强化创新应用,加快节水技术推广
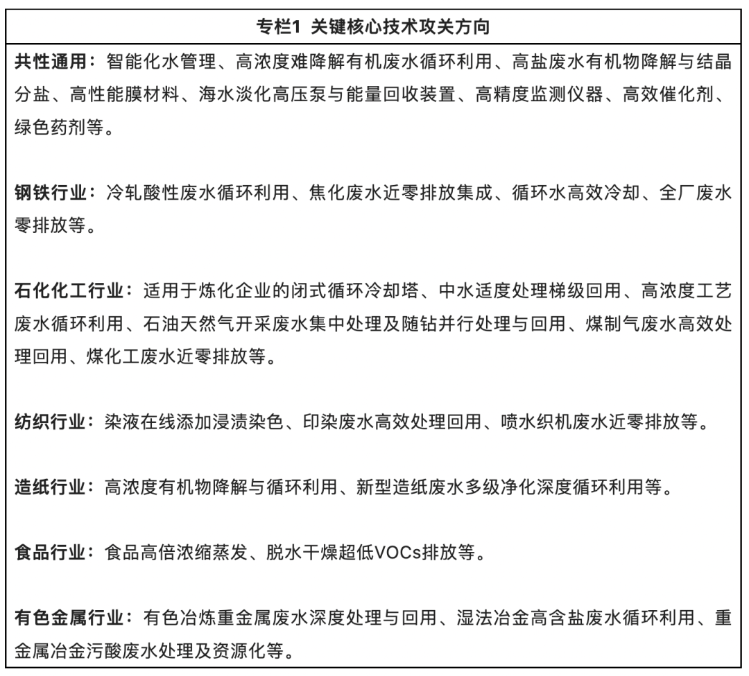
(一)加强关键核心技术攻关和转化。落实国家中长期科学和技术发展规划(2021-2035)、“十四五”产业科技创新发展规划,支持行业协会、科研院所、高校等开展工业节水基础研究和应用技术创新性研究。围绕行业节水技术难点和装备短板加强协同攻关,着力突破高浓度有机废水和高盐废水处理与循环利用、高性能膜材料、高效催化剂、绿色药剂、智能监测与优化控制等节水关键共性技术。强化企业创新主体地位,用好“揭榜挂帅”“赛马机制”等方式,鼓励龙头企业、单项冠军企业、专精特新“小巨人”企业等承担攻关项目。完善节水技术产业化协同创新机制,探索建立产业化创新战略联盟,支持企业、园区、高校、科研机构和地方等创建节水技术创新项目孵化器、创新创业基地,推动新技术装备快速大规模应用和迭代升级。做好行业节水关键核心及基础共性技术知识产权战略储备,加强布局和风险预警,强化知识产权保护和运用。
(二)遴选推广节水技术装备。选择应用范围广、节水潜力大的冷却塔、空冷器、水处理膜等工业节水装备,制定工业节水装备行业规范条件,提升节水高端装备供给能力。发布国家鼓励的工业节水工艺、技术和装备目录,分行业制定节水技术推广方案和供需对接指南。鼓励地方、行业协会以及重点企业开展技术交流、业务培训和供需对接等活动,大力推广应用高效冷却和洗涤、废水循环利用、高耗水工艺替代等节水工艺技术装备。到2025年,推广应用200项先进适用的工业节水技术装备。
三、强化改造升级,提升重点行业水效
(三)推动重点行业水效提升改造。鼓励工业企业、园区、集聚区主动开展或委托第三方服务机构开展生产工艺和设备节水评估,深挖节水潜力,实施工业水效提升改造,推进用水系统集成优化,实现串联用水、分质用水、一水多用和梯级利用。开展工业绿色低碳升级改造行动,引导金融机构绿色信贷优先支持水效提升改造项目,加快废水循环利用、海水雨水矿井水等非常规水利用设施建设。
(四)推动节水降碳协同改造。聚焦重点用水行业,支持企业优先开展厌氧氨氧化脱氮、新能源耦合海水淡化等节水降碳技术改造。鼓励有条件的中央企业及园区在现有用水管理系统的基础上,实施数字化降碳改造,协同实施用水数据与碳排放数据收集、分析和管理。探索建立上下游企业节水降碳合作新模式,推动上游企业将有机物浓度高、可生化性好、无有毒有害物质的废水作为下游污水处理厂碳源补充,减少外购碳源,实现节水降碳协同增效。_ueditor_page_break_tag_
四、强化开源节流,优化工业用水结构
(五)推进工业废水循环利用。聚焦废水排放量大、改造条件相对成熟、示范带动作用明显的钢铁、石化化工、纺织、造纸、食品、有色金属等重点行业,优先选择水效领跑者企业、绿色工厂、绿色工业园区、新型工业化示范基地,稳步推进废水循环利用改造升级,创建一批废水循环利用示范企业、园区,提升水重复利用率。重点围绕京津冀、黄河流域等缺水地区及长江经济带等水环境敏感区域,推动有条件的工业企业、园区与市政再生水生产运营单位合作,完善再生水管网、衔接再生水标准,将处理达标后的再生水用于工业生产,减少企业新水取用量,创建一批产城融合废水高效循环利用创新试点。到2025年,梳理形成50个可复制、可推广的工业废水循环利用典型应用场景。
(六)扩大工业利用海水、矿井水、雨水规模。鼓励沿海钢铁、石化化工等企业、园区加大海水直接利用以及余能低温多效、反渗透、太阳能光热等海水淡化技术应用力度,配套自建或第三方投建海水冷却、海水淡化设施,扩大海水利用规模。对于沿海缺水地区具备条件但未充分利用海水淡化水的高用水项目和工业园区,依法严控新增取水许可。鼓励有条件的矿区及周边工业企业、园区加强技术改造,建设一批矿井水分级处理、分质利用工程,提高矿井水利用规模。鼓励企业、园区建立完善雨水集蓄利用、雨污分流等设施,加强管网建设,有效利用雨水资源,减少新水取用量。到2025年,工业新增利用海水、矿井水、雨水量5亿立方米。
五、强化对标达标,完善节水标准体系
(七)加强工业水效示范引领。聚焦企业、园区等节水主体,树立典型,推动各地区依托节水评价标准创建节水型企业、园区,遴选节水标杆企业、园区,申报国家水效领跑者企业、园区,逐步建立“节水型—节水标杆—水效领跑者”三级水效示范引领体系。通过宣传推广、政策激励,推动工业企业、园区水效对标达标。推动国家绿色工厂、绿色工业园区率先达标。适时将水效领跑者指标纳入节水型企业、园区标准。到2025年,钢铁、石化化工等重点用水行业中50%以上的企业达到节水型企业标准,创建120家节水标杆企业、60家标杆园区,遴选50家水效领跑者企业、20家领跑者园区。
(八)完善工业节水标准体系。构建多方协同推进的节水标准工作机制,依托节水领域标准化技术组织,统筹完善节水国家标准、行业标准、地方标准、团体标准体系。编制工业节水标准制修订计划,聚焦重点用水行业,加快制修订节水管理、节水型企业、用水定额、水平衡测试、节水工艺技术装备等标准,探索制定节水型工业园区评价标准。加强节水行业的标准采信,推进重点标准技术水平评价,建立标准实施动态反馈机制。鼓励制定高于国家标准、行业标准的地方标准、团体标准和企业标准。通过百项团体标准应用示范等方式支持符合条件的工业节水团体标准推广应用。鼓励参与节水领域国际标准化活动,共同制定国际标准。到2025年,制修订100项节水标准,用水定额、节水型企业等标准基本覆盖重点用水行业。
六、强化以水定产,推动产业适水发展
(九)持续优化用水产业结构。严格执行钢铁、水泥、平板玻璃、电解铝等行业产能置换政策,严控磷铵、黄磷、电石等行业新增产能,新建项目应实施产能等量或减量置换。依法依规推动落后产能退出,遏制不合理用水需求。加快新一代信息技术、高端装备、生物技术、新能源、新材料和绿色环保等先进制造业和战略性新兴产业发展,提高低水耗高产出产业比重,减少水资源消耗。
(十)因地制宜提升区域工业水效。贯彻落实区域重大战略,依据不同区域水资源禀赋、水环境承载力等特点,差异化推进工业水效提升。在京津冀及黄河流域等地区,严控钢铁、炼油、磷铵、电解铝等重点用水行业新增产能,稳妥有序发展现代煤化工产业。推动企业实施节水改造,加快废水循环利用及海水、再生水、苦咸水等非常规水利用,减少新水取用量。在长江经济带等地区,全面推行清洁生产,从源头减少污染物排放。加快长江经济带等城镇人口密集区危化品企业搬迁改造,加强化工园区整治提升。推动沿江企业加大废水循环利用力度,提高水重复利用率,减少废水排放。
七、强化数字赋能,提升管理服务能力
(十一)提高数字化水效管理水平。推动企业、园区健全水效管理制度,完善供用水计量体系和在线监测系统。加强用水计量器具配备和管理,实施分质、分类计量,逐步建立工业废水、市政再生水、海水等非常规水精确计量体系,强化数据统计和过程监管。推动高用水企业、园区对已有数字化平台进行升级改造,开展智能化管控、管网漏损监测等系统建设,促进5G、物联网、人工智能、数字孪生等技术与水系统管理技术深度融合,实现工业用水精准控制和优化管理。发挥5G应用产业方阵、“绽放杯”5G应用征集大赛等平台作用,挖掘5G在工业水效提升方面的应用案例。探索建立“工业互联网+水效管理”典型应用场景,打造解决方案资源库。到2025年,遴选推广10个以上数字水效管理典型应用场景。
(十二)提升智慧化节水服务能力。推动新型、智能节水计量器具研发、生产和应用,提升节水计量服务能力和智慧化水平。鼓励第三方机构按照市场化原则,通过物联网、5G、人工智能等新一代信息技术,面向工业企业和产业链上下游提供水资源技术、数据、政策等信息服务。遴选水效提升系统解决方案服务商,打造水效提升服务领域的专精特新“小巨人”企业,为企业、园区提供节水提效设计咨询、系统集成、设施建设、运营管理、数字化改造等综合解决方案。搭建“水效提升第三方服务库”,开展入库服务机构评价和服务情况跟踪,建立动态筛选制度。到2025年,培育100家优质水效提升系统解决方案服务商。
八、保障措施
(一)加强组织领导,形成工作合力。工业和信息化部会同国务院有关部门充分发挥节约用水工作部际协调机制作用,整合节水相关配套政策和资源,按照职责分工抓好任务落实。加强部省协同,鼓励各地区结合实际制定相关工作方案,落实行动计划总体要求和目标任务。充分发挥行业协会、科研院所、第三方机构等桥梁纽带作用。工业和信息化部将定期开展实施情况动态监测和评估,推动计划落实。_ueditor_page_break_tag_
(二)加强队伍建设,夯实工作基础。明确各级工业节水管理队伍工作职责和相关要求。探索建立企业节水负责人管理制度,鼓励年用水总量超过10万立方米的企业、园区设立节水负责人岗位,接受相关培训。组织开展院士、专家行活动,鼓励行业协会、第三方培训机构开展节水政策标准、技术、职业技能等相关培训,全面提升工业节水队伍能力。
(三)强化政策支撑,完善激励机制。充分发挥市场机制作用,落实节水、资源综合利用等税收优惠政策,鼓励企业加大对传统产业节水技术改造、先进节水技术创新应用力度,有条件的地方政府可研究设计多元化的财政资金投入保障机制。落实首台(套)重大技术装备保险补偿机制,支持水污染处理装备推广应用。落实促进工业绿色发展的产融合作专项政策,发挥国家产融合作平台作用,引导金融机构为企业提供专业化的节水金融产品和融资服务。
(四)深化宣传交流,推动国际合作。充分利用世界水日、中国水周等大型活动及新媒体,广泛宣传节水法律法规和政策标准,不断强化企业节水意识。召开水效领跑者经验交流会、工业节水技术供需对接会,宣传推广先进技术、管理模式,推动企业不断提升节水水平。加强政府间、社团间、企业间国际交流合作,积极引进消化吸收国外先进节水技术和管理模式。鼓励企业积极参与“一带一路”建设,开展境外节水技术咨询、工程建设和运营管理。

